欧洲金靴:农发行子孙想“继承家产”,这正是毛主席悲斥的“特殊资产阶级”
文 / 欧洲金靴
1965年5月重登井冈山,毛主席在山上悠悠感叹:
现在高干子女特殊化成了正常化。我侄子毛远新,在哈军工读书,他们那个学校高干子弟比较多,有些还是保送的。毛远新高中毕业时也被保送到哈军工,我不赞成,才又去考。
他们放假回家,黑龙江省委还请哈工大高干子弟吃饭,工农子弟就不请嘛!这说明了什么问题?这和我们井冈山时期提倡的东西不一样。
条件好了,共产党掌权了,过去的优良作风还要不要继承?怎样继承?现在干部的特权对他们的孩子也有影响。他们比一般工农子弟条件优越,别人没有的东西,他们能有;别人不能去的地方他们能去,他们还可以看内部电影!
要教育他们,不要靠父母,不要靠先烈,要完全靠自己。我们的干部子弟中,有些现象令人担心。


1
童言无忌,但童言通常来自于家庭内部潜移默化的训育、教诲、影响。
尤记张雪峰以前在介绍就业现状时给学生说过:
咱国家,某些单位咱们普通人就别幻想了,把自己生存的下限维持住才是现实,少走弯路就是胜利。
老实说,今天我们国家的某些单位的某些岗位,那就业选拔就如同艾滋病传播一般,只有三种方式:血统传播,母婴传播,性传播……
张雪峰为何总是被某些势力针对?我想他的“问题”就在于,他每天干的事就是苦口婆心地劝那些一米六的孩子千万别去打篮球,老老实实地扬长避短去选择最适合自己解决温饱的专业和职业;而人日等官媒则日日夜夜煲鸡汤:“有梦想谁都了不起,有朝一日NBA也能看到你!”(最好前缀再加个“今天,一起为梦想转发!”)………


配图不针对海霞和康辉两位老师…也不针对提及的“三代”中的第一代老一辈工人阶级在革命年代做出的贡献
其实,通过2022年春夏之交被曝光的吴勇、吕旻、吕敬人的毒教材事件,过去那些曾经被新中国覆灭的封建沉渣就已被舆论泛起:山头主义,圈子文化,裙带关系,学术门阀,家室宗亲。
我是你的师父,你是我的徒弟,他是我的子女,你是谁的同门,谁又是你的连襟,他又是谁的乡党,谁又是他的朋羽……
子女,联姻,结亲,内部连萌;
指派,安插,内推,利益勾连。

长久以来,以“同室”“同乡”“同学”“同门”等为纽带的封建门阀文化,在党政机关和各界管理机构中成为了组织架构的塑成核心,悍然凌驾于党的组织意识形态之上。
通过“家天下”“一言堂”“一姓室”等,直接弱化了党的领导,并“有效”对抗了层层审察,为体系式腐败提供了族群化的温床。

以这次“农发行案件”来说,孩子的外公是这个家族最高级别的官员,县支行行长通常科级/副科级,孩子的父母年轻时也无职级,貌似一家人并非传统意义上的“高级干部”——但是请注意,在中国社会的现实中,地域行政级别愈沉,官员“含权量”愈浓,比如财政口官员就是个典型例子,省市县越往下的财长其“财神爷”的地位越厚重,而最高级别的财政部长反而在庙堂之上话语权难比地方。
还记得电视剧《人民的名义》开篇的京城赵处长吗?侯亮平一语道破天机:
你这个处长权力大啊,听说给你个部长都不换?

多年之久,年轻人群体常说“逃离县乡”,本质就是因为所谓「小地方」的资源早已瓜分殆尽、秩序早已设置完毕、格局早已塑定封顶,相比于大城市相对更广阔的上升通道、更陌生的人际关系、更无序的竞争环境,天高皇帝远的下沉地带往往呈现出难以打破阶层固化的封建化、家族化、宗亲化架构。
作为一个个资源丰沛、根基深厚的权力实体,家族势力会通过经济文化优势把控基层权力分配、地方产业经营、文教治安管理。
从土地农田的划分、鱼塘桥梁的承包,到KTV网吧洗脚城等娱乐场所的经营权授予,一切政治经济权力都在一个个大小宗亲家族的掌控划分之下。
地方门阀享有仕宦、门荫及释褐上的各种特权,为其家族累世参与政权提供必要的制度性保证,还格外重视士籍,强调婚姻须门当户对,由此形成一个相对封闭的利益集团。

“农发行事件”里孩子的父母就是标准的政治利益联姻,和过去我们已然听闻太多的“茅台子女成亲”、“烟草职工婚姻”、“粮局子弟爱情”、“税务后代结缘”、“电力子孙结合”等基层体制内官僚后辈的“政治性近亲繁殖”是一个道理,只不过这次新闻的着眼点是银行业而已,本质都是既得利益阶层永葆权力遗传和避免阶级滑坡的门阀操作。
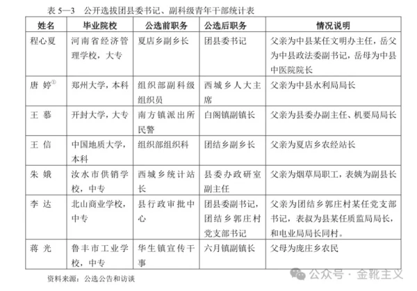
2010年,北京大学博士(现中国政法大学教授)冯军旗曾对河南省北山市中县进行过调研,研究显示:
干部子弟在起点上就有优势,可以进入公选的范围。而且从程序来看,除了笔试能够做到公正外,其它环节都可以有人为因素,都有可操作的空间。但另一方面,由于家庭教育和熏陶,从素质和能力上来看,一些干部子弟的能力和素质确实相对较强。
一位县主要领导对我说:“干部阶层中存在利益集团,有其共同的利益和意识,这些人参加投票,一定对干部子弟有利,这是产生‘官二代’的一个土壤,所以问题的关键是谁参加投票。“
而我在中县接近二年的时间内,不断感受到制度失灵和制度异化的现象存在。
在中国的社会生活中,“关系”极为紧要,是中国政治运行的基本机制之一,也是中国政治秩序和政治稳定的基础之一。
在中国,运行良好的政治体系,一定是正式关系和非正式关系的良好结合,两者互相缠绕,不可或缺。
1978年以来,中国干部体制有二条主线,一是制度的推进和累积;二是关系的作用越来越大,这是具有中国特色的悖论。
在中国县乡干部的政治生涯特别是晋升中,能力(政绩)、关系、领导推荐、机遇、资历和群众基础是最为重要的几个关键因素,一个干部的成长和晋升往往是这几个因素综合发挥作用的结果。
北山市委组织部副部长江正华曾对我说:“这个也好理解,就像葡萄藤一样,顺着架子会越长越大,越长越多,同时阳光和水份也更多。而平民子弟可能就没有架子,或者没有那么多的阳光和雨水。”
政治家族子弟仕途上的通畅,使得平民子弟干部感觉不公平。这在中县一般干部中议论很大,特别是很多老县领导孩子,基本都是副科级以上,并且很多都在关键部门和好单位。
这是冯军旗十四年前在中县深挖出的“二十一大政治家族”:

这里面最具代表性的就是张家,核心人物实际是中县原组织部长、政协主席张的化名,张后来在临近县当过县委书记,从南都地区劳动局长的位置上退休,其妹也做过中县的副县长和政协主席,妹夫则为卫生局长。
张有八个子女,儿子曾任某海关关长,大女婿为南都市旅游局长,二女婿是南都市第一人民医院院长,四女婿为宛城区区长。其妹的儿子是南都市急救中心主任,儿媳为某区工商局副局长,儿媳的父亲也在中县当过县委副书记和政协主席。张的大女婿的父亲当过中县城关镇教育组长,妹妹现在是中县县纪委副书记。
中县张家出来的副科级以上干部有二十二人,其中一半在南都市,一半在中县。另一大家族王家的第二代中,有曾任的南都市政府副秘书长,中县县政法委副书记,人大农工委主任,航运局局长等。
这就是赤裸裸的封建门阀。
门阀制度从法理上和观念上会天然将社会划分为不同阶层,造成当地的国家重要官职被少数姓氏家族所垄断,个人的出身背景对于其仕途的影响要远远大于其本身的才能特长,限制了社会阶层流动。

探究过去二三十年间中国诸地基层宗族门阀的崛起,归根结底还是私有制的复活,导致在利益(土地、资源、政权)面前形成了封建式的抱团,同时也令地主阶级变相地以所谓“乡绅”“乡贤”的形象死而复生。
像前年的徐州八孩事件,单靠董某一个人的力量是不可能完成夫妻安家、户口落定、政府补贴等一系列行政手续且完全不受到外界的知悉,这里面只可能是依托于门阀势力的庇护操作。
过去二三十年,诸地方宗族在所辖范围内首先是基层社会的一个组织单元、人群实体与权力实体。
作为基层组织单元,它通过近乎于“里甲制度”的实际控制力,掌控着当地的国家行政机器。
图源:冯军旗《中县干部》
地方宗族势力的做大,必然会导致党在基层的执政根基被弱化和破坏。
长此以往,党纪国法全部让位于血缘纽带控制下的封建人情,在这种生态中繁衍出的行政、财税、司法,必然都会脱离于党组织的把控,而无限制地向门阀金字塔顶端的「大家长」、「族首」聚拢。

毛主席《湖南农民运动考察报告》
2
1962年8月,中共中央在北戴河召开工作会议,会议原定议题是讨论农业、财贸等方面的工作,但自会议一开始,毛主席发表了长篇讲话,提出阶级、形势、矛盾三个题目同与会同志讨论,进一步升华了对当时国内政治形势的分析。
次月,八届十中全会召开,中国的政治风向走势进入了到了一个新阶段。
会上,毛主席继续联系对苏联赫鲁晓夫实行的政策的批评,提出国内的阶级斗争问题。
在全会公报上,主席还特地写进了这样一段话:
在无产阶级革命和无产阶级专政的整个历史时期,在由资本主义过渡到共产主义的整个历史时期(这个时期需要几十年,甚至更多的时间)存在着无产阶级和资产阶级之间的阶级斗争,存在着社会主义和资本主义这两条道路的斗争。
主席还提出:
对阶级斗争和资本主义复辟的危险性问题,我们从现在起,必须年年讲,月月讲。

第二年的杭州会议上,毛主席再度由发扬阶级斗争精神、警惕修正主义而赞扬昔阳县的干部参加劳动运动:
我又看了一次山西昔阳县那个文件,很好!
干部不参加劳动无非是怕耽误工作,昔阳经验恰恰相反。干部参加劳动不但没有耽误工作,而且各项工作都搞得更好了。支部书记不参加劳动还不是“保甲长”!干部不参加劳动就可能变成国民党!
很多问题,一参加劳动都可以解决,至少可以减少一些贪污、多吃多占,可以向上反映一些真实情况,整党整团就好办了,就能把我们的支部放到劳动者积极分子手里。
所以干部参加劳动是百年大计,是保证领导权始终掌握在劳动者手中的大问题。
县社两级干部也都要参加劳动,我们希望几年之内分期分批都搞到昔阳县的程度。
毛主席当时还风趣地说拿《红楼梦》举例,借冷子兴之口分析荣宁两府“主仆上下都是安富尊荣,运筹谋划的尽无一个”,贾家就是这样垮下来的。
主席之所以把干部参加劳动看作是无产阶级政党同一切资产阶级政党相区别的标志之一,是因为防止干部集团的官僚化,继而防止官僚资本主义的复辟。
因而,主席会把干部劳动问题同加强党的建设联系起来。
早在建国之前驻扎陕北时,主席就以教育儿子岸英作为向全军全党警示的案例。
在延安,主席对岸英提的要求很简单:
必须去锻炼,必须下基层!
他拿岸英的小妹妹李讷作比较,那时李讷只有五六岁,每天跟着保姆到延安的大灶吃饭,主席的意思是五六岁的小孩都不搞特殊化,你毛岸英都这么大了还要搞特殊化,难道要我这个当父亲的提醒你吗?
受到责备,岸英心里自然不好受,因为也不是他自己要求吃中灶的(是贺老总私自给岸英的优待,怕他刚从苏联归来、吃不惯中国饭菜),但父亲的话必须要听,何况父亲的话是对的!

不论谁劝他,岸英再也到过中灶吃哪怕一次饭,坚持上大灶和大伙一起吃饭。
毛主席当时的话,放到今天都是振聋发聩的:
农民手上有老茧,你手上却是血泡,说明你还没有完全学好农活。等手上老茧厚了,你才能从‘劳动大学’毕业,然后再来上‘延安大学’吧!
后来伴随着胡宗南部的炮火驱赶,岸英再一次回到父亲身边,这时的他已经和陕北青年农民没什么区别了。
毛主席摸了摸儿子的手心,满是老茧……从不夸奖儿子的主席满意地说:
你这一手老茧啊,这是你劳动大学的毕业证书。
说起女儿,主席的另一个女儿李敏同样受教严格,她曾有回忆:
爸爸是怕我们长期生活在这种优越的环境中,会借着父母的地位而飘飘然地忘乎所以;会借着父母的权势而目中无人地自以为了不起;会借着父母的荣誉,什么都不懂却哇啦哇啦地乱发议论。这样的人,小而言之,害了自己;大而言之,害国害民。
对子女的严苛就是对群众的公平,对子女的严苛就是对封建复辟的反击、对革命果实付诸东流之危险的抵御。
李敏还回忆,父亲曾对身边的卫士亲口说:
要比贡献,不要比享受。
她们(李敏和李讷)不如你们有出息,也不如你们有前途。她们比你们吃苦少,能吃苦的人才能有出息……
说这话是在1965年,轰轰烈烈的“四清”运动已进行许久,而正是在前文提及的1963年的杭州会议上,党中央决定在农村开展以“四清”为内容的社会主义教育运动。
根据主席的建议,把干部参加劳动列为社教运动的重要内容之一。
只不过,“四清”运动最终效果不佳,于是又成为了主席下定决心放手发动全体群众、以大民主的形式捍卫共和国颜色的前兆………
3
除了李敏,李讷也曾回忆说,父亲的家教极严,经常教导女儿:
不要特殊,不要骄娇二气,不要自以为是。

毛主席手书王昌龄《从军行》,他曾用这首诗教育李讷
同在“四清”运动开展的1963年,李讷开始给父亲写信详细剖析了自己的一些缺点和思想变化。在信中,她谈到自己在大学课程中学《庄子·秋水》后的感想。
《秋水》是一篇有名的寓言,记述的是自高自大的黄河水神河伯和虚怀若谷的北海神之间的对话。李讷读后,思想触动很大,感觉自己有的地方很像鼠目寸光的河伯,意识到自身存在着狭隘和浅薄。
接到女儿来信,毛主席看到女儿提高了思想认识,立即给李讷回了一封信:
李讷娃:刚发一信,就接了你的信。喜慰无极。你痛苦、忧伤,是极好事,从此你就有希望了。痛苦、忧伤,表示你认真想事,争上游、鼓干劲,一定可以转到翘尾巴、自以为是、孤僻、看不起人的反面去,主动权就到了你的手里了。
没人管你了,靠你自己管自己,这就好了,这是大学比中学的好处。
中学也有两种人,有社会经验的孩子,有娇生惯养的所谓干部子弟,你就吃了这个亏。现在好了,干部子弟(翘尾巴的)吃不开了,尾巴翘不成了,痛苦来了,改变态度也就来了,这就好了。读了秋水篇,好,你不会再做河伯了,为你祝贺!
1965年时,主席又对女儿们提到:
干部子弟是一大灾难!
最初,李敏还悟不出这句话的深远含义,但在她独立生活以后,才领悟到这句话的内涵:
父亲担心的是,干部子弟的优越感,容易使他们借助父母的地位忘乎所以,仗着父母的权势自以为是,甚至无视法律,胡作非为,损害老百姓的利益。这不仅会造成不良影响,还会导致我们党的干部与群众离心离德,害国害民。这难道不是“一大灾难”吗!
父亲从来不主张我们都拢在他身边,更不允许我们以他的名义、权力去寻路子、谋私利,而要我们夹着尾巴做人。他从长计议,让孩子接触生活,接触群众,将来才能自立于社会,靠着他这棵“大树”生活的日子是不能长久的。
当年,他曾给毛泽民叔叔的孩子三句赠言:‘一、无论到哪里,都不要希望人家鼓掌;二、无论到哪里,都要团结;三、无论到哪里,都要和群众打成一片,不要有任何特殊。’
对我们的教育,父亲也是以此为准绳,不能因为是他的儿女就放松要求。
后来一次,主席在同湖北省委秘书长梅白谈起领导干部子女的教育问题,主动问道梅白:“你记得曹操评汉献帝的话吗?”
梅白答道:“记得。有这样两句:‘生于深宫之中,长于妇人之手’。”
毛主席笑着称赞说:
不错,你读书不少。
现在有些高级干部的子女也是‘汉献帝”’,也是‘生于深宫之中,长于妇人之手’,娇生惯养,吃不得苦,是温室里的花朵,有些是‘阿斗’呀。
中央、省级机关的托儿所、幼儿园、部队的八一小学,孩子们相互之间比坐的是什么汽车来的,爸爸干什么,看谁的官大。这样不是从小培养一批贵族少爷吗?这使我很担心!
两年后,主席曾向党内高级干部推荐阅读《战国策》中的《触龙说赵太后》,这篇文章在分析众诸侯没有一个子孙三世保持王位的原因时说:
此其近者祸其身,远者及其子孙,岂人主之子孙则必不善哉,位尊而无功,俸厚而无劳,而挟重器多也。
主席严肃指出:
这篇文章反映了封建制代替奴隶制的初期,地主阶级内部,财产和权力的再分配。这种分配是不断地进行的,所谓‘君子之泽,五世而斩’,就是这个意思。我们不是代表剥削阶级,而是代表无产阶级和劳动人民,但如果我们不注意严格要求我们的子女,他们也会变质,可能搞资本主义复辟,无产阶级的财产和权力就会被资产阶级夺回去。
主席的顾虑从来就不是无源之水,以子女教育为例,建国后,某些「干部子弟学校」逐渐暴露出了一些问题:娇生惯养、铺张浪费、与工农子弟显现出待遇差距。
到1952年时,根据华北、西北、东北、华东四大区的统计,各类干部子弟小学达到42所,学生超过13000人,教职工将近3000人。
这些干部小学的待遇普遍优渥,甚至像北京育才小学、华北育才小学还出现过教师每日给孩子称体重、陪吃陪喝、生怕体重下降的怪像。
这样的问题,引起了主席的反感和警觉。
早在1951年,主席就对干部子弟小学用汽车接送的问题表达过不满:
浪费汽油!这值得注意!
伴随着同一时期的三反运动,毛主席“反特权、反官僚”的改革思路被贯彻下去,干部子弟小学开始了一轮大整改。
首先解决的就是北京育英、育才、培英等学校占地厂房过多、经费开支过高、寄宿制范围过大等现象。
但这其中遭遇的阻力不可谓不大,某些在中央党校工作的家长甚至联名给北京市委写信要求保留寄宿制和汽车接送,甚至要求用党校的宿舍再建一群干部小学……
面对既得利益集团的阻碍,1952年6月,主席正式做出批示:
一、如有可能,应全面接管私立中小学;二、干部子弟学校,第一步应划一待遇,第二步废除这种贵族学校,与人民子弟合一。请酌办。

「贵族学校」,这是主席亲自为这一类权贵教育场所贴上的标签。
“四清”运动期间,主席在北同威尔科克斯有过一场深刻的谈话,他忧心忡忡:
我们党内有少数人主张“三和一少”。
三和,就是对帝国主义和、对修正主义和、对各国反动派和;一少,就是少援助反对帝国主义的国家和党。
这实质上就是修正主义的思想。
他们联络部(按:指中共中央联络部)里就有少数这样的人,另一个是统战部,它是同国内资产阶级打交道的,但是里面却有人不讲阶级斗争,要把资产阶级的政党变成社会主义的政党。
每个部都找得出这样的人……
这一股风,即三和一少风、单干风等,在前年上半年刮得很厉害。从国外来说,被美帝国主义和苏联修正主义吓倒了,在国内由于天灾人祸,经济受到损失,于是修正主义就露头了……有一阵子可猖狂啦。
半年多后,朝鲜人民领袖金日成同志也来到中国,主席同他进行了更深一层的谈话。
主席向金日成同志倾诉:
天下大事分则必合,合则必分,一个党也是如此……他们是我们的敌人,也是你们的敌人。动摇分子总是会有的。
所以说,“天下太平”,没有这么回事。我说不太平是正常的。清一色,也是不会有的。
所以,要有意识地保持对立面。
随后,主席顿了顿,面情严肃地问金日成:
中国变成修正主义,你们怎么办?
金日成同志认真地思索一番,答道:
那我们就更困难了…

这时候主席倒是给金日成鼓了鼓劲:
总会比阿尔巴尼亚好一些。这些话我和好多人都讲过,如日本的宫本,新西兰的威尔科克斯,还有印尼的同志,但还没有得到机会同越南同志讲。
如果中国变成修正主义,天就黑暗了,你们怎么办?要作思想准备,要高举马列主义的旗帜反对中国的修正主义,这样中国人民是会感谢你们的。
假如中国出现了修正主义,也是搞不久的,最多也不过是几年。中国地方大、人多、解放军觉悟高,就是他们掌握了一部分军队,也不要紧。
金日成又追问:
你不是说,防止五代不出修正主义吗?
主席回答:
是打了预防针,向全体人民进行了反对修正主义的教育,要反对新的资产阶级,新出来的资产阶级分子。他们进行贪污盗窃、投机倒把,这号人虽然为数不多,但很厉害,神通广大,他们能够从广州弄到自行车用飞机运到河北高价出卖,这个人还是一个县的农村工作部长。
在座有不少朝鲜的年轻同志,你们不要把中国的一切都看成是好的,这样就不对了。
中国有光明的一面,这是主要的一面,同时还有黑暗的一面,搞“地下工作”的大约有1000万人。我计算了一下,在6亿5000万人口中,这种人就占1/65,就是65个人中有一个。如果现在不加注意,他们就会泛滥起来。苏联现在不就泛滥起来了吗!
4
权力的既得利益享有者,其“灾难性”很多时候不仅限于对内的脱离群众与生存状态两极化,更在于其出于对既得利益的极端维护而产生的对外立场动摇。
不论是“对外唯唯诺诺,对内重拳出击”,还是我们习惯性地察觉所谓“体制内多反贼、多殖壬”的诡异现象,古今中外的历史已连篇交代。
他们不劳而获的先天性利益愈巨,脱离这片其父辈曾奋战打拼过的土地则愈甚,也就更容易做出出卖之举,即毛主席在党内曾警告的:
君子之泽,五世而斩。
我们常说“世界观”,什么是世界观?
中国文明传统的世界观在我看来有三个要素:一是作为宇宙秩序的“天理”,二是作为政治秩序的王朝、国家和法律,三是作为社会主体的人民。
与西方不同,1949年雄起的新中国的世界观中,人民的意志高于王朝和国家,达到与“天理”一致的高度,即毛主席作为执政党的最高领袖所高呼的、几乎是与传统儒纲大逆相悖的“人民万岁!”
前文提到岸英,不妨就以岸英在建国后给表舅向三立的一篇回信做例——就我个人而言,真心呼吁岸英同志的这篇回信收录进校园的教科书,以及各级党校的必备教材:

在毛主席和共产党人看来,人民是“天理”的承载者,割裂了人民,权力也就失去了合法性,一切私家相受、门阀封建的世袭代际,都是共产党人的对立面。
早在1912年,19岁的毛泽东以第一名的成绩考入湖南全省高等中学校(后改名省立第一中学)时,曾写过一篇题为《商鞅徙木立信论》的作文。
在这篇作文中,青年毛泽东讨论了法律、天理和人民之间的关系问题。他认为中国之衰落,乃是因为执政者与人民之间缺乏信任。
这就集中表现为底层百姓不相信国家法律和政策,因为一切律令建立在社会不平等的基础上,如是法律是违背天理人道的,因此只是分裂国家与社会、人民与执政者的工具。
根据这样的观点,青年毛泽东高度评价了商鞅的“农战”法令,他认为商君法的实质就是“农战”面前的人人平等:
商鞅之法,良法也。今试一披吾国四千余年之纪载,而求其利国福民之伟大之政治家,商鞅不首屈一指乎?……其法惩奸究以保人民之权利,务耕织以增进国民之富力,尚军功以树国威,孥贫怠以绝消耗,此诚我国从来未有之大政策,民何惮而不信?
短短七年后,26岁的毛泽东写下了宏伟呐喊:
咳!我们知道了!我们醒觉了!
天下者,我们的天下;国家者,我们的国家;社会者,我们的社会!我们不说,谁说?我们不干,谁干?
刻不容缓的民众大联合,我们应该积极进行!
这样的雄心,与近半个世纪后他在《五一六通知》和《十六条》里的呼吁何其相似。
只有他是不变的。
如哲学家南怀瑾所言:
毛泽东创造了中国历史上数千年所未有、人类历史上所未见的三大奇迹:一是看病不要钱,二是上学不要钱,三是干部与老百姓“共穷”。
尤其是第三条,干部与人民群众同甘共苦,这在人类历史上从来没有,也不可想象。
干部不但以身作则参加劳动,且生活方式与劳动者几无不同——这是空前的平等。
毛泽东把一个高度不平等的社会,改造为平等社会,他把一个腐败丛生的社会,改造为“只见公仆不见官”的清廉社会!

马克思在《政治经济学批判(1857-1858年)手稿》中曾提出:
中国并不是西方那种“封建社会”,中国早就完成了国家的统一和市场的统一,不存在西方那样的封建壁垒、贸易和市场壁垒。中国市场很大,商人纵横南北,获利很多,但是也正因为中国“商业资本”的过度发达,方才造成了其“工业资本”之不发达,即商人不必通过投资产业,就可以获利发财。而这正是“工业革命”不发生于中国的一个原因。
青年毛泽东不大可能读过马克思的《政治经济学批判(1857-1858年)手稿》,但时年20岁上下的图书管理员与马克思对中国社会特殊性的分析却惊人地一致。
毛泽东在青年时期就已认为,中国并非简单的封建社会,中国社会是有资本主义性质的。
也正因此,他把中国的官僚阶级称为特殊的“资产阶级”——“官僚资产阶级”——近代以来,官僚资产阶级更是与帝国主义相结合,形成了「官僚买办资产阶级」。
由于资产阶级的妥协性,这一群体极容易对外投降卖国;又由于官僚阶层的封建性,这一群体也极容易对内形成家族垄断、门阀世袭。
这些,毛主席为之战斗抗争了几近一生。
在中国历史上,最早发现中国的官僚阶层是一个“具有自身特殊利益的赢利性的组织”并对其大动手术刀的,并非毛泽东,而是雍正。
雍正曾发动过大规模的反腐败运动,以整肃官商勾结和官吏子女家族继承权力、分封垄断的现象。
但是,出身皇权体系的雍正其改革与新政注定失败。
从盛清至晚清,经过戊戌政变,一向囿于“君臣之义”“列祖列宗及我皇上深仁厚泽涵濡煦育数百年之恩”(康有为《公车上书》中语),企图“保护圣主,复大权,清君侧,肃宫廷”即以和平手段完成君主立宪政治的改良派,也宣告碰壁——自上而下的改良必须被放弃的事实,终究不可逆。
进入20世纪,是毛泽东精准觉察:官僚资本主义的基础是基层的土豪劣绅,由于基层社会无组织、群众没有被动员,因而官僚与基层的土豪劣绅总能够结合在一起,国家也好,百姓也罢,对他们无可奈何。
自上而下的反腐败运动只能暂时地触及官僚,而不能从根本上改造中国社会一盘散沙的无组织局面。
封建的晚清王朝即便被推倒,包围清朝的官僚阶级依然有不少以拥护袁世凯以自存。其后的北京政府之主权者,又各自为扩张势力、相互争夺分封地盘……
官僚阶级随着辛亥革命的爆发而死了吗?并没有,他们环绕各军阀左右攫取政权,军阀因全力于战争、无暇过问政治,不得不与官僚阶级相提携(如奉系军阀与旧交通系提携)。
国民革命发生后,随即产生了大批新官僚。这些新官僚就是从来未亡的士大夫阶级、士人阶层,后来称为「民国知识阶级」。
他们依旧是官僚,他们的家人、亲属、同窗、弟子依旧盘踞在中华大地的各领域中枢,乃至与外国人存在深度的利益置换。
即毛主席在《唯心历史观的破产》中的论述:
辛亥革命为什么没有成功,没有解决吃饭问题呢?是因为辛亥革命只推翻一个清朝政府,而没有推翻帝国主义和封建主义的压迫和剥削。
洞悉这些,才更能明晰历史为什么呼唤毛泽东。

在年轻时的毛泽东看来,中国革命并不是一场由资产阶级领导的反封建革命,因为帝国主义、官僚资本主义和基层的土豪劣绅这三个互相勾结的势力才是导致近代中国瓦解的内因和外因。
这三者,是中国革命的对象;而中国革命的主体,必须是被压迫的工农阶级。
也就是《矛盾论》中对革命的论述:
在阶级社会中,革命和革命战争是不可避免的,舍此不能完成社会发展的飞跃,不能推翻反动的统治阶级,而使人民获得政权。
基于此,毛主席终其一生不相信官权,他只相信权力只有为群众掌握,国家共同体的阶级景观才不会被分化和打破。
跋
前文有提到,胡宗南率部进攻、导致毛主席被迫撤离延安。当时,杨家岭的房东一遍遍地问他:
咱们延安的小米好吃不好吃?咱们延河的水可甜?
在转战陕北途中,主席到一个老乡家讨水喝,他惊异地发现,灶台上挂的竟然是他的画像。
主席问女主人:
大嫂啊,你家怎么不供灶王爷啊?
大嫂回答:
祖祖辈辈供灶王爷,还是被人家欺负,毛主席来了,咱们穷人才不受欺负了,咱们穷人也成了人了!咱们不挂灶王爷,要供就供咱们毛主席!
同志,你们从延安来吧?借问咱的毛主席,他可好呀?
当时那位大嫂,并没有认出,进来讨水的人就是毛主席本人。
其时,《在延安文艺座谈会上的讲话》发表后不久,延安的文艺工作者排出了歌剧《白毛女》。1945年4月,中国共产党第七次全国代表大会开幕前一天,《白毛女》在中央党校礼堂首演,泪水和着掌声,叹息伴着喝彩。
当台上的大春牵着喜儿的手走出漫长阴暗的山洞,东方的太阳冉冉升起来了,悠远的合唱仿佛从历史深处响起,全场震动、全场欢呼:
太阳出来了,太阳出来了。
太阳,太阳!光芒万丈,万丈光芒。
上下几千年,受苦又受难,如今盼到出了太阳!
太阳就是毛泽东!太阳就是共产党!
但毛主席却说:
不,不。太阳,是人民群众。
“旧社会把人变成鬼,新社会把鬼变成人” 从三皇五帝到工农红旗招展,毛主席在革命路上一遍又一遍告诉黎民百姓:
你们也是人,是与统治者完全平等的人,你们不是草芥。

当家徒四壁的井冈山、延安、太行人民以仅有的五颗鸡蛋、一筐红枣、半条驴腿支援共产党的时候;
当“妻子送郎上战场,母亲叫儿打东洋”的人民呼声响彻大河上下的时候;
当一个农民士兵高举炸药包呐喊高呼“为了新中国,前进”的时候;
当一个15岁的农家女面对国民党的铡刀慷慨陈词“怕死不当共产党”的时候……
一个困扰中国数千年的一盘散沙的死循环,终为之焕然顿解:毛主席率领的共产党人的战斗感动了上苍——这个上苍不是别人,就是全中国的人民大众。
近年来,我已在诸多平台看到了如“雪山后裔”、“草地集团”、“两万五千里子孙”的戏语……
说实话,挺让人破防的。
电视剧《十送红军》中有过这样一段:许多年轻的红军战士前仆后继死在国民党军队的枪口下,于是有人问他们:
往前走就是死,你们为什么不怕死还要往前走呢?
红军战士在寒风中颤抖着、握着冰冻的钢枪回答道:
为了实现我们的理想,为了把这个狗日的世道结束在我们这一代人手上!
谁人没有私心,谁人没有私欲?
可是为什么他就能吐露这样的悲言:
我这个人没有私心,我不想为我的子女谋求什么,我只想中国的老百姓不要受苦受难,他们是想走社会主义道路的,所以我依靠群众,不能让他们再走回头路。
建立新中国死了多少人?有谁认真想过?我是想过这个问题的………

微信扫一扫,为民族复兴网助力!
微信扫一扫,进入读者交流群