子午:胖东来企业内部的“爹味”更重,可媒体并不关心
胖东来创始人于东来在社交媒体上发文称,“胖东来人结婚不允许要彩礼或付彩礼”,“婚礼不能铺张浪费”,否则“将取消一切福利”,还要求“未来的胖东来人是不允许靠父母买房买车”。

结果引发了各路媒体集体围剿,抨击于东来“干涉员工私生活”,集美云集的小某书上骂于东来“爹味太浓”的帖子获得万人点赞。

笔者在前面的文章已经分析过了,于东来关于不允许胖东来员工要彩礼或付彩礼、不许铺张浪费、不许啃老的发文,根本不具备可操作性,更像是一种对内、对外同时宣示企业文化的倡议,胖东来公司其后的回应也证实,这只是一种提前倡导。
类似的“移风易俗”倡导,胖东来以前也有过。例如,胖东来会向家有红白喜事的员工发放贺金或慰问金,不允许同事间彼此“添箱随礼”,否则会触碰公司制度红线。随份子钱本来是“习俗”,这项新规一开始也引起过部分员工的反感,但毕竟员工们都集体表决同意了。最后执行下来,大家反而更喜欢这样的氛围。
如果于东来不允许员工收付“彩礼”、“铺张浪费”、“啃老”的倡导,在胖东来自己的员工大会上获得通过,成为规章制度,媒体又有什么资格去干预呢?至于小某书的集美们如果不爽,不要去胖东来求职或者去胖东来购物就行了。
其实与于东来各种“移风易俗”的内部倡导相比,胖东来严苛的规章制度,才是真正的“爹味”、“专制”。
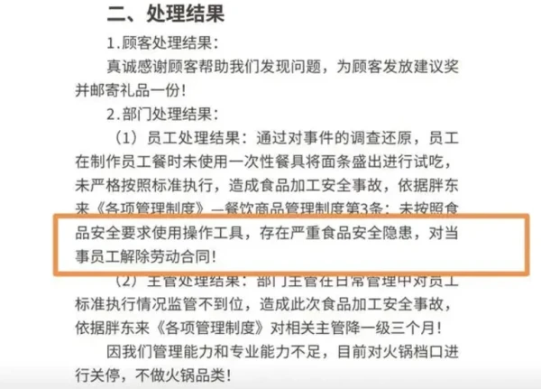
今年2月15日,有网友在短视频平台爆料,胖东来美食城有员工尝面之后,未清洗筷子在锅里搅拌。

次日,胖东来以“存在严重食品安全隐患”为由,宣布开除该员工。

胖东来展现出来的这种严苛的规章制度和雷厉风行的执行效率,大概是为了展示胖东来坚决维护顾客权益的态度。
然而,让胖东来始料未及的是,这次公开的开除却引发了巨大的舆论反噬,网民纷纷声援因为小错被开除的员工。虽然有人支持胖东来的决定,认为食品安全无小事,但更多的人认为胖东来为了企业声誉把压力都给到了员工。
最终,胖东来对涉事员工改作“降学习期三个月,调离本岗位,转岗为非食品加工岗位”处理。
如果不是舆论的介入,被辞退的员工将不会得到经济补偿金,因为胖东来的理由看起来会很正当也很合法——“严重违反规章制度”;消费者或许会欢迎这样的做法,但对于胖东来的员工来讲,这个制度却是过于严苛了。
在中国裁判文书网涉及胖东来的劳动争议纠纷一审、二审案件共计十几件,涉及违法解除、加班费、社保待遇等争议,而结果是胖东来全胜(不需要支付赔偿)。而员工被辞退的原因同样看起来过于严苛:
有百货服饰区员工在顾客挑选商品时,没有第一时间接待顾客,而是整理货物,因违反公司规章制度,被解除劳动合同;一名13年工龄的老员工一年内迟到两次被辞退;一名百货服饰休假结束未返岗被辞退;某朝鲜面档口员工未及时给白吉馍档口顾客做白吉馍,遭顾客投诉后被公司开除……
法院之所以支持胖东来,是因为其辞退员工的行为均是依照其内部规章制度执行的。胖东来的“服务违纪制度”涉及20多种情形,违反其中任一条款,一年内第一次违反将对当事员工扣50分,第二次违反双倍扣分,第三次违反视为严重违纪对当事员工解除劳动合同。此外还有涉及考勤、风机风貌、工作态度等多方面的“一般违纪制度”50多款,一个月内第一次违反将对当事员工扣除相应的分数,第二次违反相同条款双倍扣分,第三次违反相同条款视为严重违纪对当事员工解除劳动合同……
严格的管理制度为胖东来打造出了一支高素质的服务团队,从而赢得了良好的市场口碑,但这种严格的管理制度在很多方面实际上侵害了员工的权益,并且这些内部规章未必完全符合劳动法,例如“旷工一天扣三天工资”之类的规定。
这与很多人关于“胖东来是社会主义企业”的想象完全不同。在社会主义企业中,工人(员工)是真正的主人翁,对于员工的犯错行为往往是集体通过批评教育的方式帮其改正、共同进步。
所以,笔者在之前的文章中明确指出,胖东来同样是一家资本企业,根本而言是其所有制决定的。
不过,胖东来的员工的确享有比同地域、同行业更高的工资和福利待遇,有多项企业对员工的关怀,不倡导加班,每年长达150~180天的假期,这些都是远远优于其他资本企业的,但前提是员工能够在每个工作日的工作时间内保持高度的注意力,承受巨大的压力,避免让自己犯错,这与社会主义企业员工的主人翁地位明显还有巨大差距。
不过,在资本大环境下,人们如果要求胖东来像真正的社会主义企业那样给员工以“慈父”般的关怀,谁又能在激烈的市场竞争大潮中给胖东来以“慈父”般的关怀?
胖东来内部制度的严苛只是因为很多人对其想象得过于美好而形成反差,但在其他资本企业,这样的内部制度却是普遍存在的,甚至某些方面有过之而无不及。况且,胖东来的确为员工提供了更高的待遇以及更多的休息时间,这是比其他资本企业进步的地方。至少它在工作时长问题上的表现,打了太多人的脸。
胖东来内部“苛刻”的制度所反映出来的,正是资本企业普遍的形态:企业对外展示出的自由雇佣劳动,而企业内部却是高度的资本专制和阶级压迫。这不比于东来不允许员工收付“彩礼”、“啃老”,不许“随份子钱”……“爹味”得多,独断专行得多?
然而,媒体却关注于后一种无关紧要的“爹味”,对前一种真正“爹味”却视而不见。因为前一种“爹味”是资本社会具体到几乎所有企业内部的普遍形态,是资本社会运行的根基。
而媒体之所以对无关紧要的“爹味”大打出手,在于于东来触动了资本增殖的根基——反对“彩礼”、反对“啃老”,而这背后则是对消费主义文化的“破坏”。在女性被物化之后,主流舆论教唆男性应当取悦女性,为女性大手笔“花钱”,买衣服、买化妆品、买首饰、买房……这一方面固然极大刺激了消费,另一方面却促使底层男性进一步负债。在这个过程中,男性与女性之间、父母与子女之间越来越处于战争的状态……
令人玩味的是,专家在法律讲堂宣扬“彩礼是人类婚姻走向文明的标志”;而《民法典》虽明确“禁止借婚姻索取财物”,却并未禁止彩礼,甚至还贴心地给指明了彩礼应当如何给、如何退还……

微信扫一扫,为民族复兴网助力!
微信扫一扫,进入读者交流群