张宏良:川普获胜,全球资本市场一片震荡

川普获胜,全球资本市场一片恐慌,股市暴跌,债市暴跌,汇市暴跌,原油市场暴跌,大宗商品市场暴跌……道琼斯指数甚至一天两次触发熔断机制,总之全球资本市场一片震荡。
显然,西方垄断资本集团和精英阶级,把特郎普看成了是毛主席的红卫兵,看成了是英国的罗宾汉。其实,全球精英集团怕的不是特朗普,而是取代精英政治的大众民主和大众政治时代已经到来。
可以说,由于八十年代中国的背叛,而导致的美国等西方资本主义的回光返照,现在已经开始日落西山,西边的太阳就要落山了,东方的太阳很快就要普照整个世界大地。
邓小平只是暂时赢了几十年,美国等西方资本主义国家也只是多苟延残喘了几十年,历史进步的车轮不可阻挡,整个世界仍然属于毛泽东思想,以及掌握这一思想的人民大众。
张宏良微信号:Zhanghongliang106

关联阅读:
美国大选川普获胜!全球大崩盘!最大黑天鹅来袭!
来源:搜狐
川普获胜,当选第58届美国总统
Trump已经赢了,Trump居然赢了!

刚刚,大洋彼岸传来大消息!
特朗普大选获胜,成为美国新任总统,最大黑天鹅起飞!

段子手已经开始欢呼,蔡依林居然成了预言帝。

腥风血雨!全球崩盘!投资者们吓坏了
随着特朗普赢面越来越大,全球市场陷入恐慌,市场走势越来越像英国退欧时刻。
(以下数据更新至发稿时间)
目前,日经跌逾5%,美股三大期指两个熔断。标普500期指跌5%,触及熔断;纳斯达克100指数期货同样跌5%;道指期货跌幅扩大至逾800点。但随后有所反弹。

新兴市场股市情况同样不容乐观,MSCI新兴市场股指跌3.2%,创6月24日以来最大跌幅。
日经225指数跌幅现扩大至5.9%,至三个月低位;东证指数跌幅扩大至5.4%。

当特朗普在佛州优势扩大之后,墨西哥比索即刻跳水,全球股市“闪崩”,日元黄金涨。CBOE波动率指数(VIX)涨逾24%,近月期货触及6月底以来最高。
墨西哥比索跌至历史新低,美元兑墨西哥比索涨10.7%。美元/日元跌超3%。跌破102日元关口。美元指数跌幅扩大至1.2%,创8月以来最大跌幅,报96.662。澳元/美元日内跌幅逾4%,为英国6月脱欧来的最大日内跌幅。

在岸人民币兑美元涨逾200点,升破6.76元。离岸人民币兑美元上涨0.2%或约170点,现报6.7803元,接近收复6.78关口。
全球市场一片腥风血雨……

现货黄金大涨3.51%,现报1320美元/盎司。WTI跌超4%。布伦特原油跌3.5%。伦敦期铜跌逾2%,期铝跌1.3%,期锌跌2.1%。
怎么可能少得了我A,早盘A股也经历了暴跌,黄金板块大涨。截至早盘收盘,上证指数报3106.23点,跌1.32%;深证成指报10622.60点,跌1.31%;创业板指数报2111.09点,跌1.82%。

希拉里或特朗普当选,对全球市场经济有什么影响?

著名财经媒体人刘晓博就曾经在专栏里分析过特朗普当选,对全球市场以及对中国的影响。现在再简要重复如下:
1、特朗普倾向孤立主义,跟中国的摩擦将主要是经济问题。
2、在全球化问题上,特朗普是反对者,特朗普甚至威胁退出WTO。所以,特朗普上台之后中美贸易摩擦会加剧,人民币贬值空间会变小,中国未来的发展将主要靠内需。
3、特朗普当选,黄金价格会大涨。
4、特朗普当选,加息步骤可能会慢一些。
5、特朗普会打击华尔街大财团的利益。
6、特朗普当选,欧盟会解体得快一点(特朗普当选,会刺激极右势力在欧洲扩张势力)。
7、特朗普当选,很多事情将变得不可预期。
总之,特朗普就是一只最大的黑天鹅!
多重身份的川普

暴发户

世界上有众多大富翁,特朗普的突出是因为他敢说敢做、敢做敢当的言谈与行事风格,加上他的私生活颇具趣味性,特朗普不仅曾是美国《商业周刊》封面人物,亦曾出现在全美最畅销的八卦杂志《国家询问报》的头条新闻。
唐纳德-特朗普的家位于纽约的高尚住宅区,在他豪宅的客厅中央,伫立着巨型的大理石喷泉。生活奢侈的特朗普也是美国最招摇的富翁。他在纽约第五大道公寓的门都非得镀上黄金,以显示他是多么与众不同。全美散布着以他的名字命名的高楼大厦、游艇。
作秀的富翁
特朗普和环球小姐们在一起
他的媒体曝光率非常高,喜欢跟摇滚明星似的,每次亮相都美女环绕,所以他也就非常喜欢做跟美女相关的事情,环球小姐大赛也正是他和NBC一起支持的活动;他还喜欢和超级模特结婚。在工作繁忙、生活多彩多姿之余,又开始对于选美活动产生浓厚兴趣,遂一举买下“环球小姐”、“美国小姐”和“美国妙龄小姐”选拔委员会的支援机构与主办权,成为这些选美活动的后台老板。此外,特朗普善于作秀,谙熟自我宣传之道。由于太过招摇,特朗普一度被认为是美国最讨人嫌的富翁。
娴熟的作家
特朗普是一位非常娴熟的作家。他的第一本自传《做生意的艺术》是每个生意人的“圣经”,卖出了300多万本,被《纽约时报》评为最畅销的书籍,并连续在排行榜上维持了32星期的冠军地位。《结局,颠峰生存》和他的第三本书《回归的艺术》一样,也是《纽约时报》评出的最佳书籍和最畅销书籍的第一名。特朗普最新的小说《美国,值得我们拥有》开始了他文学化的写作路线。特朗普的书与美国民众的工作生活息息相关,同时也阐述了他对美国政治、经济、文化的看法,这些都是他作品无穷魅力的来源。
演艺界的明星
也许几年前,我们会厌恶特朗普这类的暴发户,但是我们也不得不说,他的确是赶上了新潮流。在这个视觉文化冲击的世纪,特朗普的《飞黄腾达》令你惊异于它的新潮和难以抗拒的吸引力。“富人和名人式的生活,你会自然而然的顺着这条路走下去”,特朗普是这样评价他的《飞黄腾达》的。
他还参与了Discovery Channel的《Curiosity:Whats America worth》节目,并担任讲解员。1992年,在他的纽约广场酒店中唐纳德·特朗普客串了《小鬼当家2》中的一名角色,让那部给无数家庭带来欢声笑语的电影永远的留下了他的身影。2009年11月25日,唐纳德·特朗普在《华尔街:金钱永不眠》客串扮演自己。
这个疯子,竟然做了总统!
说到新任美国总统特朗普,很多人的第一反应是:这家伙,太不靠谱!
他曾多次语出惊人,更让不少人觉得:这家伙就是个疯子,净说些不着边际的话!
——我要在墨西哥边境修一道1300英里的墙,而且这钱要让墨西哥出。

——与恐怖主义有关的国家,我要停止他们的移民!

——我要让美国退出WTO!

——我有好多钱,比他们的钱加一块都多,比他们那些骗人的捐款加起来都多,但我就是想做我自己。

……
从宣布竞选的那一天起,很多人都觉得特朗普满嘴跑火车,各种不靠谱。
但事实是:特朗普,其实特靠谱!
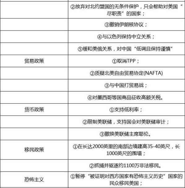
他的政治主张主要如下:

考察特朗普的这些政治主张,包括他接受记者采访和电视辩论中的表述,其实他在共和党里不但不算极端,而且还是最温和的。
wpresidential-candidates.insidegov.com 网站列举了所有获选人的政治立场,特朗普是整个共和党里最靠“左”的。从堕胎和同性恋到医保和移民,特朗普都相当务实,他甚至承认自己曾经考虑过由政府出面提供全民医保的方案,一点都不像共和党人。

川普当选对美国经济的影响
1.对美联储的影响
1)耶伦去留?
特朗普曾不留情面的指责耶伦将联邦基金利率维持在低位。

耶伦是在2013年10月由奥巴马提名接替伯南克出任美联储主席,当时她的光环还在闪耀众人。
当然,特朗普上台后还没有权利解除耶伦的职务(美联储是独立于美国政府之外的机构),不过完全可以让她日子过的非常艰难,耶伦以后承受的压力可想而知。
2)对美联储决议的影响
美国共和党总统参选人特朗普当选,给投资者及企业带来非常大的不确定性,可能影响美联储今年的加息计划。
2.对美国经济的影响
财政政策方面,首先,特朗普减少军费和国际事务开支有望遏制美国政府财政赤字膨胀势头,甚至可能减少美国政府财政赤字。
其次,特朗普压缩美国国内逆向歧视性福利开支不仅直接有助于压缩政府财政支出,而且有助于提高居民部门储蓄。
移民政策方面,美国行动论坛的一项研究表明,特朗普在竞选时曾许诺若竞选成功就遣返所有非法移民,如果这一计划实现,有可能导致美国经济缩水2%。
在贸易政策领域,特朗普之前甚至宣称,如果当选总统,他要对从中国进口的商品征以45%的高关税,以保护国内产业。
《纽约时报》称,专家们指出,征收高关税虽然能对中国施压,但并不能解决美国自身的经济问题。事实上,如果他的强硬举动引发中国报复,反而会令美国的经济问题变得更加严重。真的爆发贸易战,受害的还是美国工人。
川普上位对全球经济的影响
对全球经济的影响:
第一,全球经济增长可能下滑。虽然特朗普主张在美国加大基础设施投资和减税,但实际上这些政策恐怕会因大幅削弱财政可持续性而难以实施,因而可能不会在很大程度上刺激美国经济。反而,他的当选使得全球最大的经济体笼罩着巨大的不确定性,这可能会打击美国及全球的投资信心。另外,风险资产在不确定性高企时一般会遭到抛售——的确,美股和欧股自希拉里“邮件门”事件再次升温后连续下跌——这也会通过财富效应、信心和信贷效应向全球经济传导。最差的情形就是特朗普治理下美国与其主要贸易伙伴发生贸易战,打乱全球生产链从而影响全球贸易和生产。
第二,通货膨胀可能被推高。若是美国由全球化的领导者转为贸易保护主义者,而后者的抬头可能会推高贸易成本,也对许多经济产生供给方面的冲击,很有可能导致成本-推动性通胀的发生。另外一方面,全球化的进程可能进入一个比较缓慢的状况,甚至会开倒车,使得以后至少4年时间里企业通过全球生产的配置来降低生产成本变得困难,从而也可能推高通货膨胀。
第三,贸易伙伴的贸易盈余减少。特朗普的当选会使与美国有着大额的贸易顺差的国家的贸易盈余减少。受到影响较大的可能是中国和其它亚洲经济体。
第四,进一步导致美国国内避险情绪升温,利空风险资产,利好黄金、日元等避险资产。以华尔街为代表的金融业是民主党候选人希拉里的忠实拥趸,如果特朗普最终当选,资本市场可能会“用脚投票”,此前积累的风险可能会集中爆发。
一图读懂特朗普对华政策







对中国经济的影响:
1)中美局部贸易战可能爆发,加大中国经济下行压力
中美局部贸易战可能爆发。虽然中美全面贸易战不太可能爆发,但出于兑现竞选承诺的考虑,必然会做出一些象征性的姿态,预计会针对部分中国商品提高关税或设置壁垒,中美贸易摩擦将会增加。
可能加大中国经济下行压力。中国目前可能处在一个超级金融周期的顶部阶段,2017年将是中国进入此轮金融周期下半场的元年。依靠信贷投放来维持经济增长的做法似乎已达极限,拉动2016年经济增长的房地产投资、汽车消费需求将会因信贷收紧而在2017年转弱,2017年的经济下行压力将更加凸显。
若是发生中等水平的贸易战,预计政府可能会被迫再次宽松货币政策来对冲外部冲击,从而延迟我国金融周期进入下半场,这也将继续推高我国金融风险。
2)或加大人民币贬值压力
特朗普当选后可能加剧中国资本外流,人民币贬值压力加大。特朗普的政策可能恶化同时恶化我国经常账户和金融账户,从而加大人民币贬值压力。局部贸易战可能让中国的贸易盈余受损,经常账户的盈余可能下降。另外,局部贸易战也使得企业在中国生产组装的成本上升,从而使得我国对外商直接投资的吸引力减少。另外,特朗普的以下主张可能会吸引美国海外资金更多地回归国内:一是削减企业所得税,将企业所得税由35%降为15%,降低美国国内企业税负;二是对迁回海外利润的美国企业仅一次性课征低至10%的税收,吸引美国海外资金回流;三是声称将强迫苹果这样的跨国公司将亚洲的生产线搬回美国,否则将要向这些企业征收35%的重税。从近年数据来看,短期资本流动和人民币汇率贬值预期有着较高的关联度,中国资本外流加剧后,人民币贬值压力将再次加大。

在这方面人民日报发表了不同的见解:人民日报海外版11月8日刊文称,日前美国总统选举中影响选情的不确定事件接连出现,国际资本市场的紧张情绪有所升温,一些唱空人民币的论调再次借机挑动市场神经;专家指出,一方面,美国的经济政策致力于维护其本国利益;另一方面,中国经济转型、升级和开放的稳健步伐,为人民币长期坚挺提供了根本支撑;因此,特朗普当选对人民币走势的影响不应被夸大。
“闹剧”终于落下帷幕,美国人民的失望与纠结
本届美国大选最大的特点就是两名候选人各自的“不支持率”都远超支持率,美国选民现在面对的,就是“两害相权取其轻”。可以说,如今的美国人迷失在了一种两难的尴尬氛围中。
美国国会广播电台
我们非常扭曲、病态,此时此刻,全世界都在质疑美国是否还能担当起领导者的角色。我是绝对不会把票投给特朗普,也不会投给希拉里,我们美国人这次是一团乱麻,我坚信我们会为此付出代价的。
美国老兵 托马斯?哈德森
绝望点来说的话,这场选举可能已经成了全世界的笑柄。特朗普多次诋毁女性,还攻击各种有缺陷的人,竟然能走得这么远。

厌恶特朗普,并不意味着就能欣然接受希拉里,这正是不少美国选民面对这场大选时的两难心态。而即使必须做出选择,也只是因为另一种选择更让人恐惧。
华盛顿乔治城大学教授 杰?卢瑟
作为选民我最不能忍受的是,作为美国国务院的领导人,希拉里本应该以身作则,遵守国务院的法规,结果却成了主要的违法者,我是很难接受这一点的,我从未想过这个国家的政治生活,会沦落到这种地步,我们的政治操守可以降到这么低。
民意数据表明,在本届美国总统选举中,选民对两位候选人的不满意度都超过了60%,分析人士认为,即使选举结束,它所造成的裂痕也不会就此消失。
世界就等着这位新总统大展手脚了,虽然他有点”疯“!
文/俊杰论金 现货投资交流指导关注威///芯:juj88888
微信扫一扫,为民族复兴网助力!
微信扫一扫,进入读者交流群